pymc.Laplace#

class pymc.Laplace(name, *args, rng=None, dims=None, initval=None, observed=None, total_size=None, transform=UNSET, default_transform=UNSET, **kwargs)[source]#

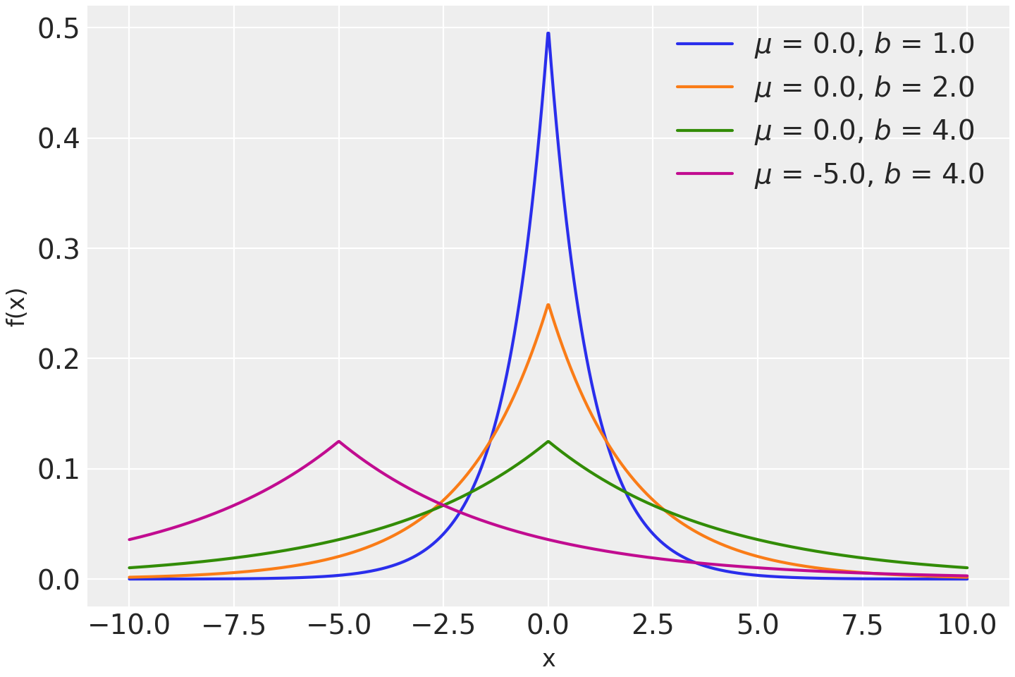
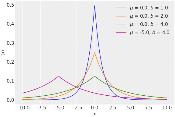
Laplace distribution.

The pdf of this distribution is

\[f(x \mid \mu, b) = \frac{1}{2b} \exp \left\{ - \frac{|x - \mu|}{b} \right\}\]

(Source code, png, hires.png, pdf)

../../../_images/pymc-Laplace-1.png

Support

\(x \in \mathbb{R}\)

Mean

\(\mu\)

Variance

\(2 b^2\)

Parameters:
mutensor_like of float

Location parameter.

btensor_like of float

Scale parameter (b > 0).

Methods

Laplace.dist(mu, b, *args, **kwargs)

Create a tensor variable corresponding to the cls distribution.